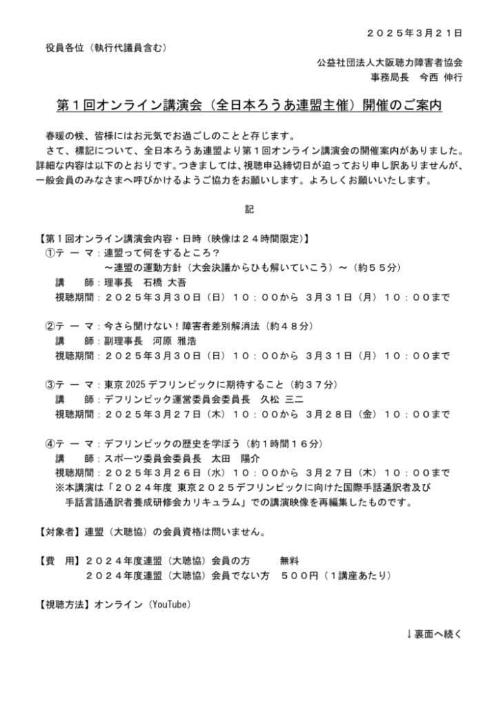
情報共有オンライン講演会第1回オンライン講演会のご案内 情報共有Screenshot2025.03.23大聴協事務局からの情報です。第1回オンライン講演会のご案内です。詳細は下記のページを参照ください。組織委員会主催「第1回オンライン講演会」開催のお知らせこのたび、全日本ろうあ連盟の会員の皆さまにろうあ運動の知識を深めていただくことを目的として、4つのテーマでオンライン講演会を開催します。視聴期間中、お好きな時間にご視聴いただけます。 なお、本講演20250321第1回オンライン講演会(全日本ろうあ連盟主催)開催のご案内ダウンロード